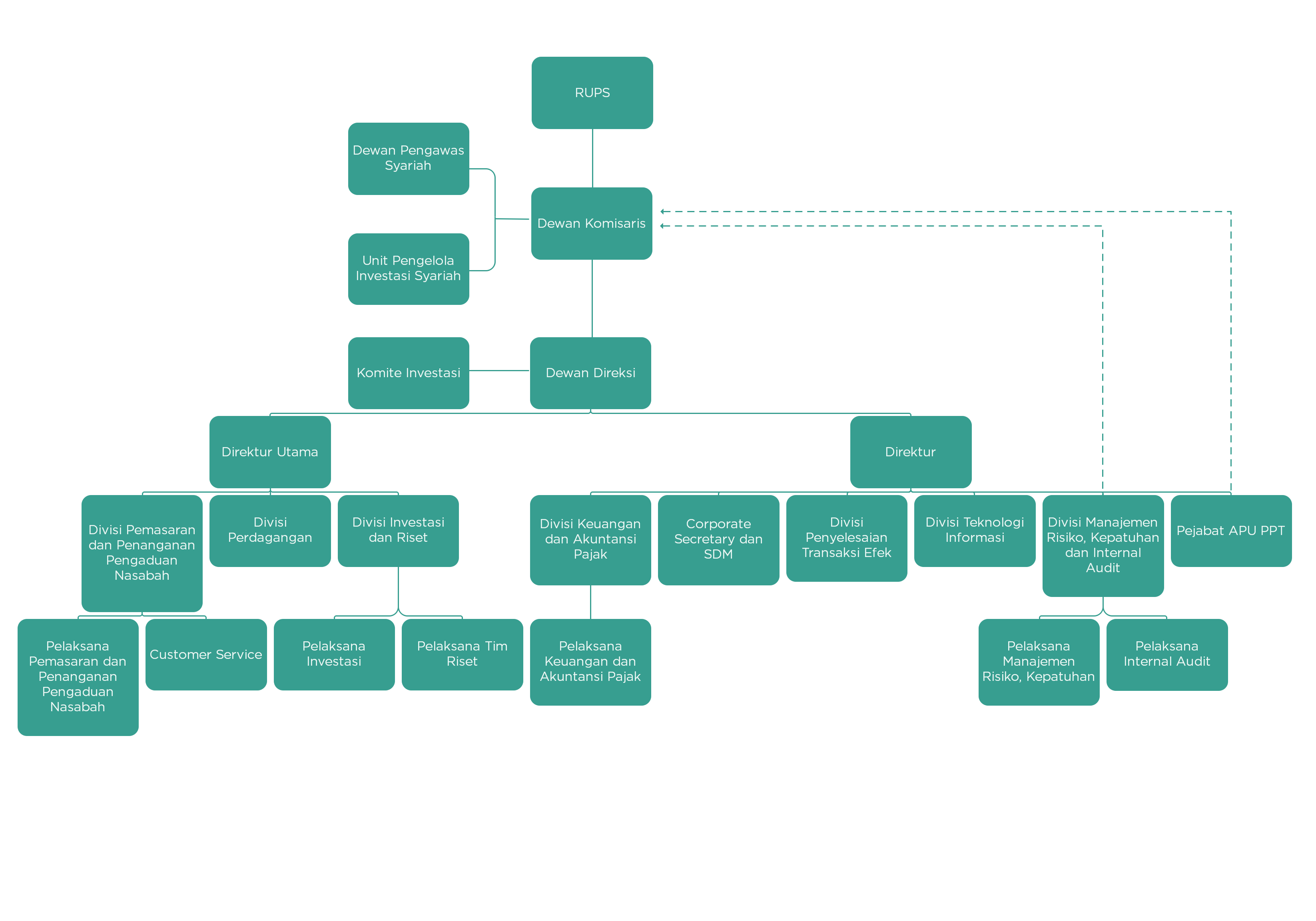
Struktur Organisasi

Struktur yang dirancang untuk memperkuat sinergi, pengawasan, dan kinerja yang bernilai jangka panjang.

Struktur Organisasi

Struktur Fungsional yang Mendukung Operasional Transparan dan Efektif

Pembagian tanggung jawab dan wewenang dilakukan dengan jelas dan proporsional untuk memastikan setiap keputusan dan tindakan mencerminkan akuntabilitas, profesionalisme, serta komitmen terhadap pencapaian tujuan investasi yang bernilai dan berkesinambungan bagi para investor.

Struktur ini menjadi wujud komitmen Danapathi dalam membangun organisasi yang adaptif, terbuka, dan berorientasi pada kepercayaan serta hasil yang bermakna.

Struktur Organisasi Danapathi Asset Management

Unit Fungsional Utama

  • Divisi Investasi
    Divisi ini menjadi pusat pengelolaan portofolio investasi yang mencakup efek ekuitas, efek utang, dan instrumen pasar uang.
    Tim investasi Danapathi menjalankan analisis pasar secara mendalam dan menyeluruh untuk memastikan setiap keputusan investasi dilakukan dengan ketelitian, integritas, dan orientasi pada nilai jangka panjang bagi para investor.
  • Divisi Pemasaran
    Divisi pemasaran berperan sebagai jembatan antara perusahaan dan investor.
    Fokusnya bukan hanya pada pengembangan bisnis, tetapi juga pada membangun hubungan yang tulus dan berkelanjutan, melalui komunikasi yang transparan, materi edukasi yang informatif, dan penyampaian nilai investasi dengan penuh tanggung jawab.
  • Divisi Operasional
    Divisi ini memastikan seluruh proses operasional berjalan dengan efisien, akurat, dan terintegrasi — mulai dari penyelesaian transaksi (settlement), rekonsiliasi, pelaporan NAB, hingga administrasi keuangan harian.
    Seluruh aktivitas dilakukan dengan semangat profesionalisme dan ketelitian, demi menjaga kepercayaan dan kenyamanan investor.
  • Divisi Kepatuhan & Audit Internal
    Memastikan seluruh aktivitas Perusahaan sesuai dengan peraturan perundang-undangan yang berlaku serta menjaga sistem pengendalian internal dan manajemen risiko berjalan secara efektif.

Struktur organisasi ini dibangun dengan garis komando yang jelas dan sistem pelaporan yang sesuai dengan standar industri serta ketentuan regulator, guna menjamin integritas proses bisnis dan perlindungan kepentingan investor.